IPO News | SUNMI Technology's Hong Kong stock IPO and “full circulation” of domestic unlisted shares were registered by the China Securities Regulatory Commission

Zhitongcaijing · 4d ago

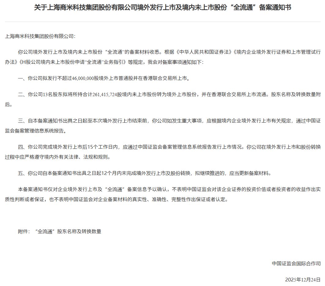
The Zhitong Finance App learned that on January 5, the International Cooperation Department of the China Securities Regulatory Commission issued the “Notice on the “Full Circulation” of Overseas Issued Listed and Domestic Unlisted Shares of Shanghai Shangmi Technology Group Co., Ltd. The company intends to issue no more than 46,000,000 overseas listed common shares and list them on the Hong Kong Stock Exchange. The 13 shareholders of the company intend to convert a total of 261,415,724 domestic unlisted shares into overseas listed shares and list them for circulation on the Hong Kong Stock Exchange.

image.png

Attachment: Names of “Fully Circulated” Shareholders and Number of Conversions

image.png